本文从产品期限、运作模式、业绩基准等多个维度总结了银行存续和新发理财产品的情况,并对最低持有期类型的理财产品进行了跟踪。本周全市场新发理财产品546只,目前市场理财产品存续数量4.42万只,存续产品规模31.03万亿,全市场存续理财产品数量有所增加,规模有所增加,目前已有14家理财子的存续理财规模突破万亿大关。
本周(20250908-20250912)全市场理财存续数量有所增加,全市场理财产品存续总量44167款,较上周增加187款,最新存续规模较上周增加154.96亿元至31.03万亿元,投资性质方面,以固定收益型、现金管理型为主,最新存续规模占比分别为76.61%(+0.00pct),21.09%(+0.00pct),固定收益型产品规模占比小幅上升。大部分理财子存续规模小幅上升,截至本周共有14家理财子存续规模破万亿,其中规模前三的理财子分别为招银理财(25474亿)、兴银理财(23354亿)、信银理财(20736亿)。存续产品数量最多的理财子为信银理财(2445款)。

图2 渠道代销产品数量统计

图3 本周理财产品发行数量前十公司

理财产品运作模式及子模式方面,封闭式净值型产品数量为399只,开放式净值型产品数量146只。开放式净值型产品中,每日开放型产品有29只,最低持有期型产品96只,定开型产品14只。
图4 本周新发理财产品运作模式分布

图5 开放式产品子模式分布

表1 本周新发产品期限分布

数据来源:普益标准,中诚信指数整理
表2 180天及以上的开放式净值型理财产品要素

表3 本周市场新发产品风险等级分布

数据来源:普益标准,中诚信指数整理
图6 过去5周新发产品业绩比较基准趋势

封闭式净值产品的平均业绩基准下限为2.23%,高于开放式净值型产品的1.76%。若以业绩比较基准平均值作为参考,封闭式净值型产品(2.50%)略高于开放式净值型(2.16%)。

数据来源:普益标准,中诚信指数整理
1.最低持有期理财产品存续情况
目前中诚信指数的股票指数和债券指数已在最低持有期理财产品实际应用,理财产品可通过配置债券指数资产和股票指数资产,为客户提供清晰透明、风格稳定的投资工具。该策略测算后更为适合最低持有时间较长的理财产品,为客户提供更好的持有体验。
我们统计了风险等级为PR2和PR3且期限类型在6个月及以上的最低持有期理财产品,目前共有20家理财子该类型产品规模超过100亿元,其招银理财存续规模最大,高达2784亿元;且招银理财6个月以上持有期同时为PR3风险等级的产品规模最大,达1682亿元。

数据来源:普益标准,中诚信指数整理
2.本周新发最低持有期理财产品
2025年9月8日至2025年9月14日共发行95只最低持有期理财产品。从最短持有期限看,其中39只产品最低持有期小于1个月,产品业绩比较基准下限为1.00%。29只产品最低持有期为1-3个月,16只产品最低持有期为3-6个月,11只产品期限超过了6个月。
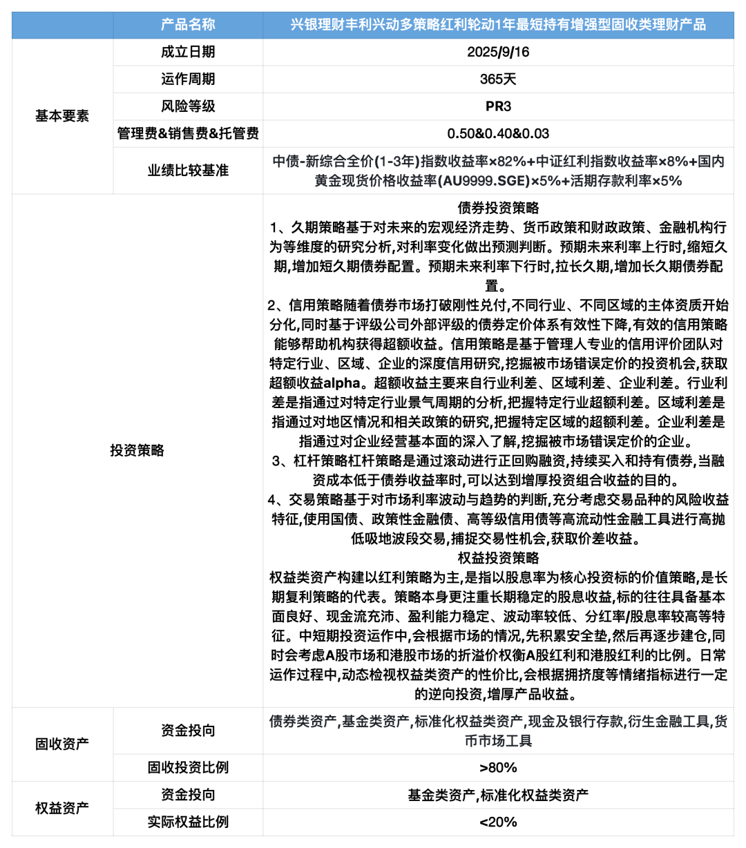
从风险等级来看,2025年9月1日至2025年9月7日新发的最低持有期产品大部分为PR2等级产品,新发11只PR3等级产品,分别为农银理财发行的“农银理财农银同心·灵动7天优选配置理财产品(私行优享)”,民生理财发行的“民生理财贵竹固收增强全球精选半年持有期4号理财产品”,平安理财发行的“平安理财启航创利稳进周享180天持有5号固收类理财产品”,光大理财发行的“阳光金私享增利平衡日开1号(199天最低持有)”,兴银理财发行的“兴银理财丰利兴动多元3个月最短持有期增强型固收类理财产品”、“兴银理财富利兴成多元1年最短持有期1号混合类理财产品”、“兴银理财丰利兴动多策略红利轮动1年最短持有增强型固收类理财产品”,招银理财发行的“招银理财招睿全球价值一年持有日开2号固收增强理财计划”、“招银理财招睿全球价值180天持有日开1号固收增强理财计划”,法巴农银理财发行的“法巴农银理财珐琅金全球配置360天最短持有期1号”,以及建信理财发行的“建信理财睿鑫固收类最低持有1年产品第3期”,具体产品要素如下表。











数据来源:普益标准,中诚信指数整理